Artikel ini akan membahas mengenai tinggi net, ukuran lapangan, serta garis-garisnya berdasarkan standar Federasi Bulu Tangkis Dunia (BWF).
Tinggi Net Bulu Tangkis
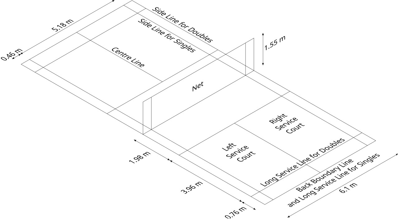
Tinggi net bulu tangkis adalah 1,55 meter (5 kaki 1 inci) pada bagian tepi yang dipasang pada tiang net. Sementara itu, pada bagian tengah, tinggi net sedikit lebih rendah yaitu 1,524 meter (5 kaki)
Tiang net ditempatkan di atas garis samping untuk pertandingan ganda, bahkan ketika pertandingan tunggal berlangsung. Dengan demikian, tinggi dan posisi net tetap konsisten untuk kedua jenis pertandingan.
Ukuran Lapangan Bulu Tangkis

Gambar: Ukuran Lapangan Bulu Tangkis. (Jari Pennanen)
Lapangan bulu tangkis berbentuk persegi panjang dan dibagi menjadi dua bagian oleh net. Berikut adalah ukuran lapangan bulu tangkis:
1. Panjang lapangan: 13,4 meter (44 kaki).
2. Lebar lapangan: 6,1 meter (20 kaki) untuk pertandingan ganda, dan 5,18 meter (17 kaki) untuk pertandingan tunggal.
3. Garis servis pendek: Jarak dari net ke garis servis pendek adalah 1,98 meter (6 kaki 6 inci).
4. Garis servis panjang untuk ganda: Berjarak 0,76 meter (2 kaki 6 inci) dari garis belakang.
5. Tinggi minimum langit-langit: Tidak ada ketinggian minimum yang disebutkan dalam peraturan bulu tangkis, namun langit-langit harus cukup tinggi agar kok tidak mengenai atap saat melakukan servis tinggi.
6. Ketebalan garis lapangan: Semua garis di lapangan memiliki ketebalan 40 mm dan berwarna kontras, biasanya putih atau kuning, agar mudah terlihat.
Garis Lapangan Bulu Tangkis
Garis lapangan bulu tangkis di belakang pemain sepanjang 6.1 m. Untuk garis disamping sepanjang 7.46 m. Dua garis kecil di belakang 0.46 m, garis kecil di samping belakang sepanjang 0.76 m dan, di tengah sepanjang 3.96 m, dan paling depan sepanjang 1.98 m.
Demikian informasinya, semoga bermanfaat.
Cek Berita dan Artikel yang lain di
                    Google News
                
            Viral! 18 Kampus ternama memberikan beasiswa full sampai lulus untuk S1 dan S2 di Beasiswa OSC. Info lebih lengkap klik : osc.medcom.id
 
   
     
											 
											 
											